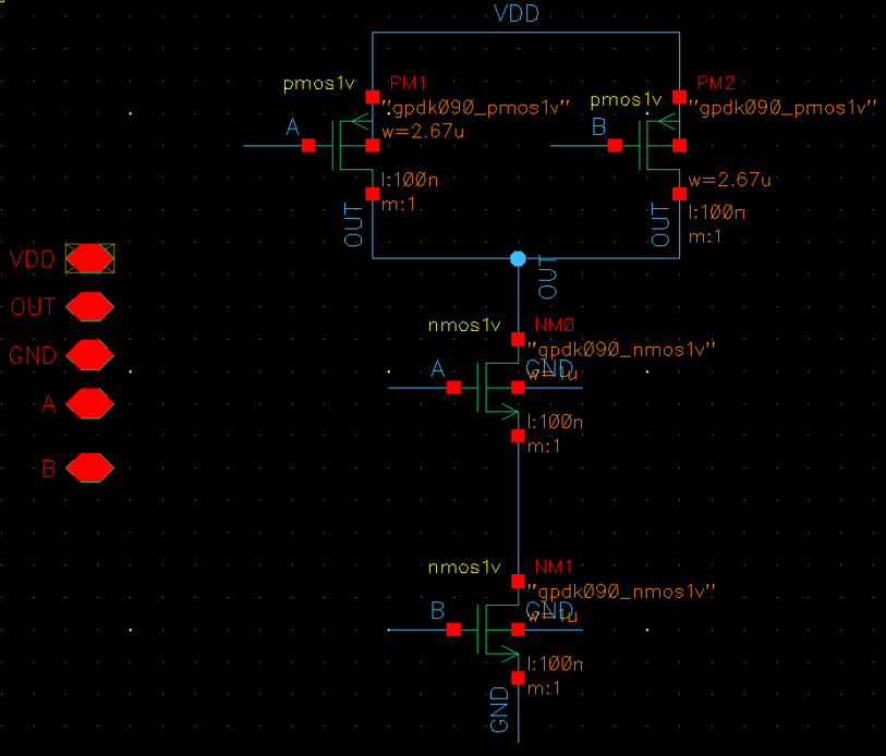
NAND schematic


PMOS의 w = 2.67u
-> 핑거링 gate 2( 초록 폴리 두개 잇기), width 1.335
-> 1.335 * 2 = 2.67

같은 pmos, source 단자끼리 sharing 가능 > 공간 줄임 >> gate 4로 만들 수도 있음!

nmos 연결 우측 D에 out 신호
PMOS )
NTAP(BULK)+ SOURCE(NTAP연결) + DRAIN(메탈2, 비아 뚫어 연결) + 게이트 (A,B 입력신호)

NMOS)
PTAP(BODY OR BULK) + DSD+SDS 로 연결(NMOS 두 개 직렬 연결이므로ㅡ위 sche. 참고)

완성된 NAND (labeling 추가)

완성된 NOR (NAND에서 S,D 위치만 바뀜)

'Full-Custom One Chip설계 > Virtuoso Digital+Analog 설계' 카테고리의 다른 글
| 기생소자 포함하여 DRC, LVS check - RCX (0) | 2023.08.21 |
|---|---|
| Assura Tool DRC, LVS Rule Check (0) | 2023.08.21 |
| Pcell 제작, MPW(multi project wafer) (0) | 2023.08.21 |
| Current Mirror, cascode model (0) | 2023.08.21 |
| JK FlipFlop 의 문제점? Race Condition, Master-Slave filpflop (0) | 2023.08.21 |